RBI/DOR/2025-26/158 DOR.CRE.REC.77/07-03-001/2025-26 November 28, 2025 Reserve Bank of India (Commercial Banks - Concentration Risk Management) Directions, 2025 (Updated as on January 01, 2026) Introduction The concentration of a bank’s exposures to a single counterparty or a group of connected counterparties poses significant risks. The Reserve Bank of India (RBI), recognizing the imperative of robust risk management, therefore introduced prudential exposure limits in March 1989. These limits restricted banks’ exposures to individual borrower and group borrowers to a certain percentage of capital funds, laying the foundation for mitigating concentration risk on assets side of their balance sheets. Cognizant of the concentration risk on the liability side of the balance sheet, the RBI introduced Prudential Limits for Inter-Bank Liabilities in 2007 further strengthening its comprehensive approach on concentration risk management. Subsequently, guided by evolving international standards, including the Basel Committee on Banking Supervision’s (BCBS) guidance on ‘Measuring and Controlling Large Credit Exposures’ (1991) and subsequent Core Principles for Effective Banking Supervision (2006, revised in 2024), the RBI aligned its framework with global best practices. This culminated in the adoption of the BCBS’s ‘Supervisory Framework for Measuring and Controlling Large Exposures’ (2014), which was adopted for Indian Scheduled Commercial Banks in 2019. In addition to the prudential measures on concentrations to counterparties, and recognizing the need for sectoral diversification, the RBI has also mandated regulatory exposure limits for capital market exposures and advised banks to establish their own sector-specific thresholds for other sectors. Accordingly, in exercise of the powers conferred by Sections 21 and 35A of the Banking Regulation Act, 1949, and all other provisions / laws enabling the Reserve Bank of India (‘RBI’) in this regard, RBI being satisfied that it is necessary and expedient in the public interest so to do, hereby, issues the Directions hereinafter specified. Chapter I - Preliminary A. Short Title and Commencement 1. These Directions shall be called the Reserve Bank of India (Commercial Banks - Concentration Risk Management) Directions, 2025. 2. These Directions shall come into effect immediately upon issuance. B. Applicability 3. These Directions shall be applicable to Commercial Banks (hereinafter collectively referred to as 'banks' and individually as a 'bank'). For the purpose of these Directions, “Commercial Banks” mean banking companies (other than Small Finance Banks, Payment Banks, and Local Area Banks), corresponding new banks, and the State Bank of India, as defined respectively under clauses (c), (da) and (nc) of Section 5 of the Banking Regulation Act,1949. C. Definitions 4. In these Directions, unless the context states otherwise, the terms herein shall bear the meaning assigned to them in the ensuing paragraphs. (1) 1[*****] (2) 2[*****] (3) “Eligible capital base” for the purpose of LEF is the effective amount of Tier 1 capital fulfilling the criteria defined in the Reserve Bank of India (Commercial Banks – Prudential Norms on Capital Adequacy) Directions, 2025, as per the last audited balance sheet. However, the infusion of capital under Tier I after the published balance sheet date may also be taken into account for the purpose of LEF. A bank shall obtain an external auditor’s certificate on completion of the augmentation of capital and submit the same to the RBI (DOS, CO) before reckoning the additions to capital funds. Further, for an Indian bank, profit accrued during the year, subject to provisions contained in Reserve Bank of India (Commercial Banks – Prudential Norms on Capital Adequacy) Directions, 2025, shall also be reckoned as Tier I capital for the purpose of LEF. (4) “Exposure” for the purpose of intragroup exposure and transactions shall include credit exposure (funded and non-funded credit limits) and investment exposure (including underwriting and similar commitments). The sanctioned limits or outstanding, whichever are higher, shall be reckoned for arriving at the exposure limit. However, in the case of fully drawn term loans, where there is no scope for re-drawal of any portion of the sanctioned limit, banks may reckon the outstanding as the exposure. For the purpose of intragroup exposure and transactions, credit exposure, investment exposure and exposure for derivative products shall be reckoned as under: (i) “Credit Exposure” comprises all types of funded and non-funded credit limits, and facilities extended by way of equipment leasing, hire purchase finance and factoring services. (ii) “Investment Exposure” comprises the investments in shares and debentures of companies, PSU bonds, and Commercial Papers (CPs). Explanation for investment exposure: (a) A bank’s investment in debentures / bonds / security receipts / pass-through certificates (PTCs) issued by a Securitisation Company (SC) / Reconstruction Company (RC) as compensation consequent upon sale of financial assets shall constitute exposure on the SC / RC. (b) The investment made by a bank in bonds and debentures of corporates which are guaranteed by an RBI Regulated Entity shall be governed by Reserve Bank of India (Commercial Banks – Credit Facilities) Directions, 2025. (c) Measurement of credit exposure of derivative products shall be as per “Reserve Bank of India (Commercial Banks – Prudential Norms on Capital Adequacy) Directions, 2025”. (5) “Group” for the purpose of intragroup transactions and exposures shall have the following definition: (i) “Group” shall be defined as an arrangement involving two or more entities related to each other through any of the following relationships (subsidiary, associate, joint venture and related party as defined in the applicable accounting standards) and a 'group entity' as any entity involved in this arrangement. (ii) Entities considered under the definition of ‘Group Entities’ (a) Subsidiary – Parent. (b) Associate. (c) Joint Venture. (d) Related Party (including structures such as SPV / SIV / conduits based upon the actual ownership / control / significant influence / beneficial interest). (e) Direct or indirect ownership of 20 percent or more interest in the voting power of the enterprise. If exercise of voting power is restricted by statutory / regulatory provisions or other arrangements, then the actual ownership will be the determining factor. (f) Common brand name. (g) Promoters of bank (Promoters and Promoter Group as defined in Reserve Bank of India (Commercial Banks – Licensing) Guidelines, 2025). (h) Non-Operative Financial Holding Company (NOFHC) of bank. (i) An entity which has any of the first six relations, as above, with the promoters / NOFHC and their step-down entities. (iii) Entities Exempted from the Definition of ‘Group Entities’ (a) As the ownership of Public Sector Banks (PSBs) lies with the Government of India, all PSBs could be treated as group entities. However, the Government being a sovereign, its role as promoter and owner of the PSBs would not cause these entities to be treated as group entities. The other relationships as defined in the paragraph 4(5)(ii) may, however, be applicable for identifying entities of each public sector banking group separately. (b) Entities that are promoted by a financial sector intermediary including a bank to undertake financial market infrastructure activities would not be treated as group entities. Such institutions could be depositories, exchanges, clearing and settlement agencies, etc. that are supervised and regulated by the respective financial sector regulators. Exposures of a bank to these entities shall be subject to the extant exposure limits stipulated by the RBI. (c) The branches in other jurisdictions being part of a parent bank’s operations shall not be covered under the intra-group exposure limits stipulated in paragraph 116. Accordingly, an Indian bank’s exposure to its overseas branches and a foreign bank’s (operating as branches in India) exposure to its Head Office and overseas branches of the parent bank, except for proprietary derivative transactions undertaken with them, shall not be covered under the exposure norms. Exposures of a foreign bank (operating as branches) to its Head Office and other overseas branches of the parent bank would however continue to be subject to compliance with the Reserve Bank of India (Commercial Banks – Prudential Norms on Capital Adequacy) Directions, 2025. (6) “Large Exposure” or “LE” is the sum of all exposure values of a bank (measured as specified in paragraphs 32 to 85 of Chapter III on Large Exposures Framework) to a counterparty or a group of connected counterparties (as defined in paragraphs 19 to 31), if it is equal to or above 10 percent of the bank’s eligible capital base. (7) 3[*****] (8) “Net worth” shall comprise Paid-up capital plus Free Reserves including Share Premium but excluding Revaluation Reserves, plus Investment Fluctuation Reserve and credit balance in Profit & Loss account, less debit balance in Profit and Loss account, Accumulated Losses and Intangible Assets. No general or specific provisions should be included in computation of net worth. Infusion of capital through equity shares, either through domestic issues or overseas floats after the published balance sheet date, may also be taken into account for determining the ceiling on exposure to capital market. Banks should obtain an external auditor’s certificate on completion of the augmentation of capital and submit the same to the RBI (Department of Supervision) before reckoning the additions, as stated above. (9) 4[*****] (10) “Qualifying Central Counterparty” or “QCCP” is an entity that is licensed to operate as a central counterparty (CCP), including a license granted by way of confirming an exemption, and is permitted by the appropriate regulator / overseer to operate as such with respect to the products offered. This is subject to the provision that the CCP is based and prudentially supervised in a jurisdiction where the relevant regulator / overseer has established, and publicly indicated that it applies to the CCP on an ongoing basis, domestic rules and regulations that are consistent with the CPSS-IOSCO Principles for Financial Market Infrastructures. (11) 5[*****] (12) 6[*****] 5. All other expressions unless defined herein shall have the same meaning as have been assigned to them under the Banking Regulation Act, 1949 or the Reserve Bank of India Act, 1934 or any statutory modification or re-enactment thereto or as used in commercial parlance, as the case may be.
Chapter II – Role of the Board 6. 7[Banks shall have policies on Concentration Risk Management of their exposures towards a single counterparty, groups of interconnected counterparties, specific sectors of the economy as also systems to monitor and address the risks emanating to them from their exposures to ultra-large borrowers who are excessively leveraged and have substantial borrowings from the banking system. While banks can have their own criteria for deciding an ultra-large borrower, they shall take into account inter alia the overall borrowings of such entities from the banking system for credit assessment of such borrowers.] A list of the Board approved policies / limits to be formulated / set by the bank as well as reviews to be carried out by / put up to the Board are given below, with the details outlined in the ensuing paragraphs. (1) Board-approved policies and limits (i) Policy for permitting an additional five percent exposure of the bank’s available eligible capital base beyond regulatory prescribed ceiling of 20 per cent of the eligible capital base for exposure values of a bank to a single counterparty in terms of Chapter III, in exceptional cases. (ii) Policy for determining connectedness among counterparties. (iii) Limits for aggregate commitments to specific sectors, e.g. textiles, jute, tea, etc., so that the exposures are evenly spread over various sectors. These limits could be fixed by the banks having regard to the performance of different sectors and the risks perceived. (iv) Limits in respect of various sub-segments under consumer credit, particularly limits for unsecured consumer credit exposures. (v) Policy for fixing intra-day exposure limits to the capital markets. (vi) Limits for outstanding lending transactions in the call / notice / term money market within the large exposure limits prescribed for single counterparty / group of connected counterparties under LEF. (vii) Policy on monitoring and management of intra-group transactions and exposures (ITEs). (viii) Internal Ceiling, within the regulatory prescribed ceilings, for capital market exposure. (ix) Country exposure limits in relation to the bank’s regulatory capital (Tier I + Tier II) with sub-limits, if considered necessary for products, branches, maturity, etc. (x) Regional exposure limits for country groups, at the discretion of its Board. (2) Review by / reporting to the Board - The following reviews and reporting shall be put up to the Board: (i) Material ITEs. (ii) Dealings with group entities inconsistent with benchmarks set for third party / non-group entities. (iii) An annual review of the implementation of exposure management measures before the end of June. (iv) The limits towards specific, at periodicity as necessary. Chapter III - Large Exposures Framework A. Scope of Application 7. Large Exposures Framework (LEF) shall be applied by a Commercial Bank at the same level as the risk-based capital requirements are required to be applied i.e., at the following two levels: (1) Consolidated (Group) level: A bank shall apply LEF at the consolidated group level, after consolidating the assets and liabilities of its subsidiaries / joint ventures / associates (including overseas operations through bank’s branches), excluding those engaged in insurance and any non-financial activities. The exposures of all entities within the banking group that are under regulatory scope of consolidation shall be considered and the aggregate of such exposures shall be compared with the banking group’s eligible consolidated capital base. (2) Solo level: A bank shall apply LEF at the standalone level also (including overseas operations through branches), which should measure the exposures to a counterparty based on its standalone capital strength and risk profile. B. Scope of Counterparties and Exemptions 8. Under the LEF, a bank’s exposure to all its counterparties and groups of connected counterparties, excluding the exposures listed below, will be considered for exposure limits. The exposures that are exempted from the LEF for a bank are listed below: (1) exposures to the Government of India and State Governments which are eligible for zero percent Risk Weight under the Reserve Bank of India (Commercial Banks – Prudential Norms on Capital Adequacy) Directions, 2025; (2) exposures to the RBI; (3) exposures where the principal and interest are fully guaranteed by the Government of India; (4) exposures secured by financial instruments issued by the Government of India, to the extent that the eligibility criteria for recognition of the credit risk mitigation (CRM) are met in terms of paragraphs 37 to 41; (5) exposures to foreign sovereigns or their central banks that are: (i) subject to a zero percent risk weight under the Reserve Bank of India (Commercial Banks – Prudential Norms on Capital Adequacy) Directions, 2025; and (ii) denominated in the domestic currency of that sovereign and met out of resources of the same currency. (6) intra-day interbank exposures; (7) intra-group exposures (as governed by Chapter VI of these Directions); (8) borrowers, to whom limits are authorised for food credit; (9) clearing activities related exposures to Qualifying Central Counterparties (QCCPs), as detailed in paragraphs 73 to 78 of this Direction; and (10) contribution to deposits / funds maintained with NABARD, NHB, SIDBI, MUDRA Ltd., or any other entity specified by RBI, on account of shortfall in achievement of targets for priority sector lending; 9. Where two (or more) entities that are outside the scope of the sovereign exemption are controlled by or are economically dependent on an entity that falls within the scope of the sovereign exemption [paragraphs 8(1) and 8(2)], and are otherwise not connected, those entities will not be deemed to constitute a group of connected counterparties. 10. However, a bank’s exposure to an exempted entity which is hedged by a credit derivative shall be treated as an exposure to the counterparty providing the credit protection notwithstanding the fact that the original exposure is exempted. 11. All exempted exposures shall be reported by a bank as required under regulatory reporting specified in paragraph 14, if these exposures meet the criteria for definition of a ‘Large Exposure’ as per paragraph 4(6). 12. Lending under Consortium Arrangements: The exposure limits shall also be applicable to lending under Consortium / Multiple Banking / Syndication Arrangements. 13. Bills discounted under Letter of Credit (LC): In cases where the bills discounting / purchasing / negotiating bank and LC issuing bank are different entities, bills purchased / discounted / negotiated under LC (where the payment to the beneficiary is not made ‘under reserve'), will be treated as an exposure on the LC issuing bank and not on the third party / borrower. However, in cases where the bills discounting / purchasing / negotiating bank and LC issuing bank are part of the same bank, i.e. where LC is issued by the Head Office or branch of the same bank, then the exposure should be taken on the third party / borrower and not on the LC issuing bank. In the case of negotiations ‘under reserve', the exposure should be treated as on the borrower. C. Reporting 14. A bank shall report its large exposure to the RBI, Department of Supervision, Central Office, (DOS, CO), as per the reporting template given in Annex – II. The reporting, inter-alia, shall include the following: (1) all exposures, measured as specified in paragraphs 32 to 85 of this Chapter with values equal to or above 10 percent of the bank’s eligible capital (i.e., meeting the definition of a large exposure as per paragraph 4(6)); (2) all other exposures, measured as specified in paragraphs 32 to 85 of this Chapter without the effect of the CRM, with values equal to or above 10 percent of the bank’s eligible capital base; (3) all the exempted exposures (except intra-day inter-bank exposures) with values equal to or above 10 percent of the bank’s eligible capital base; and (4) 20 largest exposures included in the scope of application, irrespective of the values of these exposures relative to the bank’s eligible capital base. D. The Large Exposure limits D.1 Single Counterparty 15. The sum of all the exposure values of a bank to a single counterparty shall not be higher than 20 percent of the bank’s available eligible capital base at all times. In exceptional cases, the Board of the bank may allow an additional five percent exposure of the bank’s available eligible capital base. The bank shall lay down a Board approved policy in this regard. D.2 Group of Connected Counterparties: 16. The sum of all the exposure values of a bank to a group of connected counterparties (as defined in paragraphs 19 to 31) shall not be higher than 25 percent of the bank’s available eligible capital base at all times. 17. The exposures shall be measured as specified in paragraphs 32 to 85 of these Directions. It may be noted that the LE limits will be modulated in case of certain counterparties as mentioned in paragraphs 73 to 85 of these Directions. 18. Any breach of the LE limits prescribed in paragraphs 15 and 16 above shall be under exceptional conditions beyond the control of the bank, and shall be reported to the RBI (DOS, CO) immediately and rapidly rectified. E. Definition of Connected counterparties 19. In some cases, a bank may have exposures to a group of counterparties with specific relationships or dependencies such that, were one of the counterparties to fail, all of the counterparties would very likely fail. A group of this sort, referred to in this Chapter as a group of connected counterparties, shall be treated as a single counterparty. In this case, the sum of the bank’s exposures to all the individual entities included within a group of connected counterparties is subject to the large exposure limit, as mentioned at paragraph 16, and to the regulatory reporting requirements as specified above. 20. Two or more natural or legal persons shall be deemed to be a group of connected counterparties if at least one of the following criteria is satisfied: (1) Control relationship Criteria: where one of the counterparties, directly or indirectly, has control over the other(s) or the counterparties are, directly or indirectly, controlled by a third party (a bank may or may not have exposure towards this third party). Explanation: In case of financial problems of the controlling entity, it is highly likely that the controlling entity could make use of its ability to extract capital and / or liquidity from the controlled entity, thereby weakening the financial position of the latter. Financial problems could be transferred to the controlled entity, with the result that both the controlling entity and the controlled entity would experience financial problems (domino effect). From prudential perspective, these types of clients (connected by control) form a single risk. (2) Economic interdependence Criteria: If one of the counterparties were to experience financial problems, in particular funding or repayment difficulties, the other(s), as a result, would also be likely to encounter funding or repayment difficulties. 21. A bank shall assess the relationship amongst counterparties with reference to paragraphs 20(1) and 20(2) in order to establish the existence of a group of connected counterparties. In assessing whether there is a control relationship between counterparties, the bank shall automatically consider that the control relationship criterion [paragraph 20(1)] is satisfied if one entity owns more than 50 percent of the voting rights of the other entity. In addition, the bank shall assess connectedness between counterparties based on control using the following evidences: (1) voting agreements (e.g., control of a majority of voting rights pursuant to an agreement with other shareholders); (2) significant influence on the appointment or dismissal of an entity’s administrative, management or supervisory body, such as the right to appoint or remove a majority of members in those bodies, or the fact that a majority of members have been appointed solely as a result of the exercise of an individual entity’s voting rights; (3) significant influence on senior management, e.g., an entity has the power, pursuant to a contract or otherwise, to exercise a controlling influence over the management or policies of another entity (e.g., through consent rights over key decisions, to decide on the strategy or direct the activities of an entity, to decide on crucial transactions such as transfer of profit or loss); and (4) the above criteria may also be assessed with respect to a common third party (such as holding company), irrespective of whether the bank has an exposure to that entity or not. 22. A bank is also expected to refer to criteria specified in the extant accounting standards for further qualitative guidance when determining control. 23. While determining control relationship, a bank shall also examine cases where clients have common owners, shareholders or managers; for example, horizontal groups where an undertaking is related to one or more other undertakings because they all have the same shareholder structure without a single controlling shareholder or because they are managed on a unified basis. This management may be pursuant to a contract concluded between the undertakings, or to provisions in the memoranda or articles of association of those undertakings, or if the administrative management or supervisory bodies of the undertaking and of one or more other undertakings consist, for the major part, of the same persons. 24. Where control has been established based on any of the above criteria, a bank may still demonstrate to the RBI in exceptional cases (e.g., existence of control between counterparties due to specific circumstances and corporate governance safeguards) that such control does not necessarily result in the entities concerned constituting a group of connected counterparties. Explanation: For example, in specific cases where a special purpose entity (SPE) that is controlled by another client (e.g. an originator) is fully ring-fenced and bankruptcy remote (i.e., arrangements exist to the effect that assets of SPE are not available to lenders of parent undertaking in the event of insolvency of the parent undertaking) – so that there is no possible channel of contagion. Hence, no single risk exists between the SPE and the controlling parent entity. 25. In establishing connectedness based on economic interdependence, a bank shall consider, at a minimum, the following criteria: (1) where 50 percent or more of one counterparty's gross receipts or gross expenditures (on an annual basis) is derived from transactions with the other counterparty; (2) where one counterparty has fully or partly guaranteed the exposure of the other counterparty, or is liable by other means, and the exposure is so significant that the guarantor is likely to default if a claim occurs; (3) where a significant part of one counterparty’s production / output is sold to another counterparty, which cannot easily be replaced by other customers; (4) when the expected source of funds to repay the loans of both counterparties is the same and neither counterparty has another independent source of income from which the loan may be serviced and fully repaid; (5) where it is likely that the financial problems of one counterparty would cause difficulties for the other counterparties in terms of full and timely repayment of liabilities; (6) where the insolvency or default of one counterparty is likely to be associated with the insolvency or default of the other(s); and (7) when two or more counterparties rely on the same source for the majority of their funding and, in the event of the common provider’s default, an alternative provider cannot be found - in this case, the funding problems of one counterparty are likely to spread to another due to a one-way or two-way dependence on the same main funding source. 26. The illustrative examples of economic interdependence criteria are given below: (1) Requirement: Both A and B are customers of a bank and the exposure of the bank to each of them is more than five percent of its eligible capital base (i.e. Tier-1 capital). (i) Where 50 percent or more of one counterparty's gross receipts or gross expenditures (on an annual basis) is derived from transactions with the other counterparty; Illustrative Example: Company A is a commercial space provider and company B utilises a major portion of this space and accounts for more than 50 percent of gross receipts for Counterparty A. (ii) Where one counterparty has fully or partly guaranteed the exposure of the other counterparty, or is liable by other means, and the exposure is so significant that the guarantor is likely to default if a claim occurs; Illustrative Example: Company A fully or partly guarantees the loans undertaken by company B and the guarantee is so large that it could result in default in payments for A if it is invoked. The bank may consider parameters like networth, EBITDA, liquid assets, etc., to assess whether the guarantor will be in a position to honour the claim on an on-going basis. (iii) Where a significant part of one counterparty’s production / output is sold to another counterparty, which cannot easily be replaced by other customers; Illustrative Example: When a significant part of product / output / services of Company A is sold to Company B and there are no alternate buyers who can be approached if B fails to buy, in such a case goods may remain unsold and could lead to default in loan repayment by A. An auto part supplier and auto manufacturing firm could be part of the same economically dependent group based on this criteria. For deciding if the criteria would be applicable to the counterparties under consideration, the bank may use financial criteria like unsold inventory leading to operating loss / default in repayment as well as subjective criteria like ability of the seller to find alternate buyer / market, R&D capability of the seller, etc. (iv) When the expected source of funds to repay the loans of both counterparties is the same and neither counterparty has another independent source of income from which the loan may be serviced and fully repaid; Illustrative Example: Two auto component manufacturers i.e. company A and company B are suppliers to a commercial vehicle manufacturer i.e. company C. Source of funds for repayment of loans taken by A and B is dependent on sales to C. In this case, A and B are connected to each other based on the criteria of economic interdependence. Important factors to consider would be extent of dependence of A and B on C, ability of A and B to find another buyer, etc. (v) Where it is likely that the financial problems of one counterparty would cause difficulties for the other counterparties in terms of full and timely repayment of liabilities; Illustrative Example: Company A supplies intermediate goods to Company C. Company C processes these goods and then sells it to company B. In such cases, difficulties at A could lead to difficulties for B. In such cases A and B are economically dependent. The bank may consider factors like financial strength of counterparty B to withstand the shock, its ability to find alternate supplier in place of C, etc. to decide on applicability of the criteria. (vi) Where the insolvency or default of one counterparty is likely to be associated with the insolvency or default of the other(s); Illustrative Example: Examples would include all such cases where insolvency or default of one company may lead to the insolvency or default of the other companies. The bank may use criteria such as intercorporate liabilities, significant trade receivables, etc. to decide on applicability of the criteria. (vii) When two or more counterparties rely on the same source for the majority of their funding and, in the event of the common provider's default, an alternative provider cannot be found - in this case, the funding problems of one counterparty are likely to spread to another due to a one-way or two-way dependence on the same main funding source; Illustrative Example: Company A and Company B rely on the same non-bank source for their funding requirements and may not have access to alternative sources of funds. In such cases, difficulties at common source could lead to difficulties at both the companies and thus these companies are interconnected based on economic interdependence. Important factors to consider would be strength of A and B to decide alternate source of funds, likelihood of failure of the non-bank source, etc. (2) Economic interdependence with two different entities: If an entity (C) is economically dependent on two (or more) other entities (A and B) then payment difficulty of any one of the entities (A or B) may cause payment difficulties to dependent entity (C). Thus, C needs to be added in two different groups (A and C; B and C). Since exposure to C is considered as single risk for two separate groups, it does not amount to double counting of exposure of C. 27. There may, however, be circumstances where some of these criteria do not automatically imply an economic dependence that results in two or more counterparties being connected. Provided that the bank can demonstrate that a counterparty which is economically closely related to another counterparty may overcome financial difficulties, or even the second counterparty’s default, by finding alternative business partners or funding sources within an appropriate time period, the bank does not need to combine these counterparties to form a group of connected counterparties. 28. In order to avoid cases where a thorough investigation of economic interdependencies will not be proportionate to the size of the exposures, a bank is expected to identify possible connected counterparties on the basis of economic interdependence in all cases where the sum of all exposures to one individual counterparty exceeds five percent of the eligible capital base, and not in other cases. 29. Relation between interconnectedness through control and interconnectedness through economic dependency: Group of counterparties based on control and economic interdependence shall be assessed separately. However, there may be situations where the two types of dependencies are interlinked and could therefore exist within one group of connected counterparties in such a way that all relevant clients constitute a single risk. Risk of contagion is present irrespective of type of connectedness (i.e. control or economic interdependence) between counterparties. The chain of contagion leading to possible default of all entities concerned is the relevant factor for the grouping and needs to be assessed in each individual case. 30. The following examples provide illustrations for formulation of groups in case of one-way dependency and two-way dependencies. (1) One way Dependency: Consider A controls A1 and A2, and B controls B1, and B1 is economically dependent on A2 (one-way dependency only i.e. financial difficulties at A2 could impact B1 but not vice versa). In this case, B1 should be part of two separate groups of A and B. (i) Three different groups of (a) A, A1, A2, (b) B, B1, (c) A2, B1, may not be sufficient as financial difficulties of A2 is likely to cause difficulties for B1 also which is economically dependent on A2 (which in turn is dependent on A). (2) Two Way Dependency: Consider that A2 and B1 have two-way economic dependency i.e. both are economically dependent on each other, which means that financial difficulty at either entity could impact the other entity. (i) Downstream Contagion: Downstream contagion should be assumed when an entity is economically dependent on another entity and is itself the head of a ‘control group’. If the other entity is part of a group of connected clients, the control group of the economically dependent entity should then be included in the group of connected counterparties to which the economic dependency relationship exists. To overcome its own pending payment difficulties, the economically dependent entity is likely to withdraw resources from controlled entities, thus extending the risk of contagion downstream. Consider A controls A1 and A2, and B controls B1, and B1 controls B2 and B3. Further, consider B1 has one-way economic dependency on A2. If A2 faces financial difficulty, it may impact B1 adversely, which then is likely to withdraw resources from its controlled entities B2 and B3. Grouping requirements: (ii) Upstream Contagion: On the other hand, upstream contagion of entities that control the economically dependent entity should be assumed only when the controlling entity is also economically dependent on the entity that constitutes the economic link between the two controlling groups. For instance, in the above example of downstream contagion, if B1 is so important to B that in a sense B is also dependent on B1, then contagion at A could also spread to B, through A→A2→B1→B and all these entities would form a single group.  (iii) Limitations in formulating groups of connected counterparties: If a bank is not having exposure to all the entities, it may be difficult to accurately form group of connected counterparties. Such groups shall be formed on best efforts basis and the bank should take reasonable steps to collect and use relevant information; this includes publicly available information (e.g. annual financial statements), information beyond institutions’ clients and also soft information that typically exists at the level of individual loan officers and relationship managers. If there are interconnections among entities that are not clients of the bank, it may be difficult for the bank to formulate correct groupings. However, the bank should incorporate any information that may be available to it publicly or through other clients or entities outside its clientele. For instance, in illustration shown below, if a bank has exposure to A and B5 only, then it may be difficult to formulate correct groupings. 31. The bank shall frame a Board-approved policy for determining connectedness using the criteria mentioned above. The policies are subject to supervisory scrutiny. F. Values of exposures F.1 General measurement principles 32. Under LEF, an exposure to a counterparty shall constitute both on and off-balance sheet exposures included in either the banking or trading book and instruments with counterparty credit risk. F.2 Exposure values under the LEF 33. Banking book on-balance sheet non-derivative assets: The exposure value is defined as the accounting value of the exposure (net of specific provisions and value adjustments). As an alternative, a bank may consider the exposure value gross of specific provisions and value adjustments. 34. Banking book and trading book OTC derivatives (and any other instrument with counterparty credit risk): The exposure value for instruments which give rise to counterparty credit risk and are not securities financing transactions, should be determined as per the RBI’s extant instructions for the counterparty credit risk contained in Reserve Bank of India (Commercial Banks – Prudential Norms on Capital Adequacy) Directions, 2025. 35. Securities financing transactions (SFTs): A bank shall use the method they currently use for calculating its risk-based capital requirements against SFTs. 36. Banking book ‘traditional’ off-balance sheet commitments: Off-balance sheet items will be converted into credit exposure equivalents through the use of credit conversion factors (CCFs) by applying the CCFs set out for the Standardised Approach for credit risk for risk-based capital requirements, with a floor of 10 percent. F.3 Eligible CRM techniques 37. Eligible CRM techniques for LEF purposes are those that meet the minimum requirements and eligibility criteria for the recognition of unfunded credit protection and financial collateral that qualify as eligible financial collateral under the Standardised Approach for credit risk for risk-based capital requirement purposes. Explanation: Unfunded credit protection refers collectively to credit derivatives and guarantees described in (The standardised approach – credit risk mitigation) the Reserve Bank of India (Commercial Banks – Prudential Norms on Capital Adequacy) Directions, 2025. 38. Other forms of collaterals that are only eligible under the Internal-Ratings based (IRB) Approach (receivables, commercial and residential real estate, and other collateral) are not eligible to reduce exposure values for LEF purposes. 39. A bank shall recognise an eligible CRM technique in the calculation of an exposure whenever it has used this technique to calculate the risk-based capital requirements, provided it meets the conditions for recognition under the LEF. 40. Treatment of maturity mismatches in CRM: In accordance with provisions set out in the Reserve Bank of India (Commercial Banks – Prudential Norms on Capital Adequacy) Directions, 2025, hedges with maturity mismatches shall be recognised only when their original maturities are equal to or greater than one year and the residual maturity of a hedge is not less than three months. 41. If there is a maturity mismatch in respect of credit risk mitigants (collateral, on-balance sheet netting, guarantees and credit derivatives) recognised in the risk-based capital requirement, the adjustment of the credit protection for the purpose of calculating large exposures shall be determined using the same approach as in the risk-based capital requirement mentioned in the Reserve Bank of India (Commercial Banks – Prudential Norms on Capital Adequacy) Directions, 2025. 42. On-balance sheet netting: Where a bank has in place legally enforceable netting arrangements for loans and deposits, it may calculate the exposure values for LE purposes according to the calculation it uses for capital requirements purposes – i.e., on the basis of net credit exposures subject to the conditions set out in the approach to on-balance sheet netting in the risk-based capital requirement mentioned in the Reserve Bank of India (Commercial Banks – Prudential Norms on Capital Adequacy) Directions, 2025. 43. Indian branches of foreign banks (1) The Indian branches of foreign banks shall be permitted to reckon cash / unencumbered approved securities, the source of which is interest-free funds from Head Office or remittable surplus retained in Indian books (reserves), held with RBI under Section 11(2)(b)(i) of the Banking Regulation Act,1949 (‘BR Act’) as CRM, for offsetting the gross exposure of the foreign bank branches in India to the Head Office (including overseas branches) for the calculation of LEF limit, subject to the following conditions: (i) The amount so held shall be over and above the other regulatory and statutory requirements and shall be certified by the statutory auditors. (ii) The amount so held shall not be included in regulatory capital (i.e., no double counting of the fund placed under Section 11(2)(b)(i) of BR Act as both capital and CRM). Accordingly, while assessing the capital adequacy of a bank, the amount will form part of regulatory adjustments made to Common Equity Tier 1 Capital. (iii) The bank shall furnish an undertaking as on March 31 every year to the RBI (DOS, CO) that the balance reckoned as CRM for the purpose will be maintained on a continuous basis. (iv) The CRM shall be compliant with the principles / conditions prescribed the Reserve Bank of India (Commercial Banks – Prudential Norms on Capital Adequacy) Directions, 2025. (2) The amount held under Section 11(2)(b)(i) of the BR Act and earmarked as CRM shall be disclosed by way of a note in Schedule 1: Capital to the Balance Sheet as outlined in Master Direction (Financial Statements- Presentation and Disclosures): “An amount of ₹… (previous year: ₹…. ) out of the amount held as deposit under Section 11(2) of the Banking Regulation Act, 1949 has been designated as credit risk mitigation (CRM) for offsetting of non-centrally cleared derivative exposures to Head Office (including overseas branches), and is not reckoned for regulatory capital and any other statutory requirements.” (3) Excess amount over and above the CRM requirements shall be permitted to be withdrawn subject to certification by the Statutory Auditor and approval of the RBI (DOS). The onus of compliance with the LEF limit at all times shall be on the bank. (4) A foreign bank shall be permitted to exclude derivative contracts executed prior to April 1, 2019 while computing the derivative exposures on its Head Office (including overseas branches). F.4 Recognition of CRM techniques in reduction of original exposure 44. Under the LEF, a bank may reduce the value of the exposure to the original counterparty by the amount of the eligible CRM technique (except for cases mentioned in paragraph 47 below) recognised for risk-based capital requirements purposes. 45. This recognised amount is: (1) the value of the protected portion in the case of unfunded credit protection; (2) the value of the collateral as recognized in calculation of the counterparty credit risk exposure value for any instruments with counterparty credit risk, such as OTC derivatives; and (3) the value of the collateral adjusted after applying the required haircuts, in the case of financial collateral. The haircuts used to reduce the collateral amount are the supervisory haircuts under the comprehensive approach as specified in the Reserve Bank of India (Commercial Banks – Prudential Norms on Capital Adequacy) Directions, 2025. F.5 Recognition of exposures to CRM providers 46. Where a bank reduces its exposure to the original counterparty on account of an eligible CRM instrument provided by another counterparty (CRM provider) with respect to that exposure, it shall also recognise an exposure to the CRM provider. The amount assigned to the CRM provider will be the amount by which the exposure to the original counterparty is reduced (except in the cases defined in paragraph 47). Note: Any CRM instrument (e.g. SBLC / BG from Head Office / other overseas branch) from which CRM benefits like shifting of exposure / risk weights, etc., are not derived, may not be counted as an exposure on the CRM provider. This proviso will also apply to non-fund based credit facilities provided to a person resident outside India i.e., the exposure can be reckoned on the person resident outside India instead of treating it as an exposure on Head Office / other overseas branch, provided the transaction is otherwise compliant with Foreign Exchange Management (Guarantees) Regulations, 2000 (FEMA 8). The exposures thus shifted to a person resident outside India, will attract a minimum risk weight of 150 percent. 47. When the credit protection takes the form of a credit default swap (CDS) and either the CDS provider or the referenced entity is not a financial entity, the amount to be assigned to the credit protection provider is not the amount by which the exposure to the original counterparty is reduced but will be equal to the counterparty credit risk exposure value calculated according to methodology prescribed in the Reserve Bank of India (Commercial Banks – Prudential Norms on Capital Adequacy) Directions, 2025. For the purpose of this paragraph, financial entities comprise: (1) Regulated financial institutions, defined as a parent and its subsidiaries where any substantial legal entity in the consolidated group is supervised by a regulator that imposes prudential requirements consistent with international norms. These include, but are not limited to, prudentially regulated insurance companies, broker / dealers, banks; and (2) Unregulated financial institutions, defined as legal entities whose main business includes: the management of financial assets, lending, factoring, leasing, provision of credit enhancements, securitisation, investments, financial custody, central counterparty services, proprietary trading and other financial services activities identified by supervisors. F.6 Calculation of exposure value for Trading Book positions 48. A bank shall add any exposures to a counterparty arising in the trading book to any other exposures to that counterparty that lie in the banking book to calculate its total exposure to that counterparty. The exposures considered here correspond to concentration risk associated with the default of a single counterparty for exposures included in the trading book. Therefore, the bank’s exposures to financial instruments issued by counterparties not exempted under this Chapter shall be governed by the LE limit, but concentrations in a particular commodity or currency will not be. 49. The exposure value of straight debt instruments and equities shall be equal to the market value of the exposure as provided in the Reserve Bank of India (Commercial Banks – Classification, Valuation and Operation of Investment Portfolio) Directions, 2025. 50. Instruments such as swaps, futures, forwards and credit derivatives shall be converted into positions following the risk-based capital requirements mentioned in the Reserve Bank of India (Commercial Banks – Prudential Norms on Capital Adequacy) Directions, 2025. These instruments should be decomposed into their individual legs. Only transaction legs representing a bank’s exposures to the counterparty within the scope of the LEF should be considered for calculating the bank’s total exposure to that counterparty. Explanation: (1) CDS is the only credit derivative allowed under RBI’s extant guidelines and banks do not have direct exposures to the equity derivatives. The restrictions on dealing with certain type of instruments, assets and derivatives etc., which are currently in place shall continue to be applicable even if the guidelines contained in these Directions contains references to the same. (2) A future on stock X, for example, is decomposed into a long position in stock X and a short position in a risk-free interest rate exposure in the respective funding currency, or a typical interest rate swap is represented by a long position in a fixed and a short position in a floating interest rate exposure or vice versa. 51. In the case of credit derivatives that represent sold protection, the exposure will be to the referenced name, and it will be the amount due in case the respective referenced name triggers the instrument, minus the absolute value of the credit protection. Explanation: In the case that the market value of the credit derivative is positive from the perspective of the protection seller, such a positive market value shall be added to the exposure of the protection seller to the protection buyer (counterparty credit risk; see paragraph 34). Such a situation could typically occur if the present value of already agreed but not yet paid periodic premiums exceeds the absolute market value of the credit protection. 52. In the case of credit-linked notes (CLNs), the protection seller bank shall be required to consider its positions both in the bond of the note issuer and in the underlying referenced by the note. Currently, the issuance of CLNs by banks in India are not permitted under the extant RBI guidelines. The measures of exposure values of options (primarily meant for credit and equity options, where permitted) under this Chapter differ from the exposure values used for risk-based capital requirements. The exposure value of option under this Chapter shall be based on the change(s) in option prices that would result from a default of the respective underlying instrument. The exposure value for a simple long call option would therefore be its market value and for a short put option would be equal to the strike price of the option minus its market value. In the case of short call or long put options, a default of the underlying would lead to a profit (i.e., a negative exposure) instead of a loss, resulting in an exposure of the option’s market value in the former case and equal the strike price of the option minus its market value in the latter case. The resulting positions in all cases should be aggregated with those from other exposures. After aggregation, negative net exposures shall be treated as zero. 53. Exposure values of a bank’s investments in transactions (i.e., index positions, securitisations, hedge funds or investment funds) shall be calculated applying the same rules as for similar instruments in the banking book (see paragraphs 63 to 70). F.7 Offsetting long and short positions in the trading book 54. Offsetting between long and short positions in the same issue: A bank may offset long and short positions in the same issue (two issues are defined as the same if the issuer, coupon, currency and maturity are identical). Consequently, the bank may consider a net position in a specific issue for the purpose of calculating its exposure to a particular counterparty. 55. Offsetting between long and short positions in different issues: Positions in different issues from the same counterparty may be offset only when the short position is junior to the long position, or if the positions are of the same seniority. 56. Similarly, for positions hedged by credit derivatives, the hedge may be recognised provided the underlying of the hedge and the position hedged fulfil the provision of paragraph 55 (the short position is junior or of equivalent security to the long position). 57. In order to determine the relative seniority of positions, securities may be allocated into broad buckets of degrees of seniority (for example, ‘Equity’, ‘Subordinated Debt’, and ‘Senior Debt’). 58. If a bank finds it excessively burdensome to allocate securities to different buckets based on relative seniority, it shall not recognise offsetting of long and short positions in different issues relating to the same counterparty in calculating exposures. 59. Offsetting short positions in the trading book against long positions in the banking book: Netting across the banking and trading books is not permitted. 60. Net short positions after offsetting: When the result of the offsetting is a net short position with a single counterparty, this net exposure may not be considered as an exposure for the purposes of LEF. G. Treatment of specific exposure types 61. The ensuing paragraphs cover exposures for which a specific treatment is deemed necessary. G.1 Interbank Exposures 62. The interbank exposures, except intra-day interbank exposures, shall be subject to the large exposure limit of 25 percent of a bank’s Tier 1 capital (also refer to paragraphs 82 to 85). In stressed circumstances, the RBI may accept a breach of an interbank limit ex post, in order to help ensure stability in the interbank market. G.2 Collective Investment Undertakings (CIUs), securitisation vehicles and other structures - adoption of ‘Look Through Approach’ (LTA) 63. There are cases when a structure lies between a bank and its exposures, that is, the bank invests in structures which themselves have exposures to assets underlying the structures (hereafter referred to as the ‘underlying assets’). Such structures include funds (such as mutual funds, venture capital funds, alternative investment funds), securitisations and other structures (such as investment in security receipts, real estate investment trusts, infrastructure investment trusts) with underlying assets. The bank shall assign such exposure amount, i.e., the amount invested in a particular structure, to specific counterparties of the underlying assets following the LTA described below: (1) Look-Through Approach - a flow chart (2) Look-Through Approach - An Illustrative example (i) Bank’s eligible capital base: 1000 (ii) Corpus of structure: 500 (iii) Bank’s investment in structure: 100 (which is 10 percent of eligible capital base i.e. more than 0.25 percent of eligible capital base) (iv) Exposure values as per look-through approach: | | Investment of structure in that underlying | Bank's exposure to underlying through structure | Bank's other direct / indirect exposure to underlying | Total exposure to underlying | | | Amount | as percent of corpus | Amount | as percent of eligible capital base | Amount | as percent of eligible capital base | Amount | as percent of eligible capital base | | Underlying 1 | 125 | 25.00% | 25 | 2.50% | 200 | 20.00% | 225 | 22.50% | | Underlying 2 | 10 | 20.00% | 20 | 2.00% | 150 | 15.00% | 170 | 17.00% | | Underlying 3 | 90 | 18.00% | 18 | 1.80% | 100 | 10.00% | 118 | 11.80% | | Underlying 4 | 75 | 15.00% | 15 | 1.50% | 80 | 8.00% | 95 | 9.50% | | Underlying 5 | 50 | 10.00% | 10 | 1.00% | 70 | 7.00% | 80 | 8.00% | | Underlying 6 | 30 | 6.00% | 6 | 0.60% | 50 | 5.00% | 56 | 5.60% | | Underlying 7 | 20 | 4.00% | 4 | 0.40% | 100 | 10.00% | 104 | 10.40% | | Underlying 8 | 10 | 2.00% | 2 | 0.20% | 150 | 15.00% | 152 | 15.20% | (v) Note: (a) Exposure to underlying 8 (which is less than 0.25 percent of eligible capital base) may be counted as exposure on structure itself. Consequently, for underlying 8 total exposure to underlying will be 15.00 percent or 15.20 percent at the option of the bank. (b) Had the bank been not able to identify underlying exposures, entire exposure to the structure (i.e. 100, which is greater than 0.25 percent of eligible capital base) would be exposure on ‘unknown client’. All such unknown clients would be treated as a single counterparty and single counterparty limit would apply on aggregate exposure to all such unknown clients. 64. The bank may assign the exposure amount to the structure itself, defined as a distinct counterparty, if it can demonstrate that the bank’s exposure amount to each underlying asset of the structure is smaller than 0.25 percent of its eligible capital base, considering only those exposure to underlying assets that result from the investment in the structure itself and using the exposure value calculated according to paragraphs 69 and 70. In this case, a bank may not look through the structure to identify the underlying assets. 65. The bank shall look through the structure to identify those underlying assets for which the underlying exposure value is equal to or above 0.25 percent of its eligible capital base. In this case, the counterparty corresponding to each of the underlying assets shall be identified so that these underlying exposures can be added to any other direct or indirect exposure to the same counterparty. The bank’s exposure amount to the underlying assets that are below 0.25 percent of the bank’s eligible capital base may be assigned to the structure itself (i.e. partial look-through is permitted). 66. If a bank is unable to identify the underlying assets of a structure: (1) Where the total amount of the bank’s exposures to a structure does not exceed 0.25 percent of its eligible capital base, it shall assign the total exposure amount to the structure itself, as a distinct counterparty. (2) Otherwise (i.e., if the exposure to the structure equals or exceeds 0.25 percent of its eligible capital base), it shall assign this total exposure amount to the ‘unknown client’. The large exposure limit shall apply on the aggregate of all such exposures to ‘unknown clients’ as if they are a single counterparty. 67. Where the LTA is not required (paragraph 64), a bank shall nevertheless be able to demonstrate that regulatory arbitrage considerations have not influenced the decision whether to look through or not – e.g. that the bank has not circumvented the LE limit by investing in several individually immaterial transactions with identical underlying assets. 68. If LTA need not be applied, a bank’s exposure to the structure shall be the nominal amount it invests in the structure. 69. Any structure where all investors rank pari passu (e.g., CIU): When the LTA is required according to the paragraphs above, the exposure value assigned to a counterparty is equal to the pro rata share that the bank holds in the structure multiplied by the value of the underlying asset in the structure. Thus, a bank holding a ₹1 investment in a structure, which invests in 20 assets each with a value of ₹5, shall assign an exposure of ₹0.05 to each of the counterparties. An exposure to such counterparty shall be added to any other direct or indirect exposures the bank has to that counterparty. 70. Any structure with different seniority levels among investors (e.g. securitisation vehicles): When the LTA (in terms of paragraphs above) is required for an investment in a structure with different levels of seniority, the exposure value to a counterparty should be measured for each tranche within the structure, assuming a pro rata distribution of losses amongst investors in a single tranche. To compute the exposure value to the underlying asset, a bank shall: (1) first, consider the lower of the value of the tranche in which the bank invests and the nominal value of each underlying asset included in the underlying portfolio of assets; and (2) second, apply the pro rata share of the bank’s investment in the tranche to the value determined in the first step above. H. Identification of additional risks 71. While taking exposures to structures, a bank should identify such third parties which may constitute an additional risk factor, and which are inherent in the structure itself rather than in the underlying assets. Such a third party could be a risk factor for more than one structure that a bank invests in. Examples of roles played by third parties include originator, fund manager, liquidity provider and credit protection provider. RBI as a part of its pillar 2 supervisory review and evaluation process will look into this aspect and if required specify a specific course of action which may either include reduction in exposure or raising of additional capital. 72. The bank may consider multiple third parties to be potential drivers of additional risk. In this case, the bank shall assign the exposure resulting from the investment in the relevant structures to each of the third parties. I. Exposures to and among certain specific counterparties I.1 Exposures to Central Counterparties 73. A bank’s exposures to QCCPs related to clearing activities shall be exempted from the LEF. However, these exposures shall be subject to the regulatory reporting requirements as defined in paragraph 14. 74. In the case of non-QCCPs, a bank shall measure its exposure as a sum of both the clearing exposures described in paragraph 76 and the non-clearing exposures described in paragraph 78, and the same shall be subject to the LE limit of 25 percent of the eligible capital base. 75. The concept of connected counterparties described in paragraphs 19 to 31 shall not apply in the context of exposures to CCPs that are specifically related to clearing activities. I.1.1 Calculation of exposures related to clearing activities 76. A bank shall identify exposures to a CCP related to clearing activities and sum together these exposures. Exposures related to clearing activities are listed in the table below together with the exposure value to be used: | Trade exposures | The exposure value of trade exposures shall be calculated using the exposure measures prescribed in other parts of this framework for the respective type of exposures. | | Segregated initial margin | The exposure value is 0. Explanation: When the initial margin (IM) posted is bankruptcy-remote from the CCP – in the sense that it is segregated from the CCP’s own accounts, e.g., when the IM is held by a third-party custodian – this amount cannot be lost by the bank if the CCP defaults; therefore, the IM posted by the bank can be exempted from the large exposure limit. | | Non-segregated initial margin | The exposure value is the nominal amount of initial margin posted. | | Pre-funded default fund contributions | Nominal amount of the funded contribution | | Unfunded default fund contributions | The exposure value is 0 | 77. Regarding exposures subject to clearing services (the bank acting as a clearing member or being a client of a clearing member), the bank shall determine the counterparty to which exposures should be assigned by applying the provisions of the risk-based capital requirements. I.1.2 Other exposures 78. Other types of exposures that are not directly related to clearing services provided by the CCP, such as equity stake funding facilities, credit facilities, guarantees etc., shall be measured according to the rules set out in these Directions, as for any other type of counterparty. These exposures shall be added together and be subjected to the LE limit of 25 percent of the eligible capital base Provided that, if equity stakes in the CCP are deducted from the capital on which the large exposure limit is based, these shall not be included as exposure to the CCP. I.2 Exposures to NBFCs I.2.1 Exposure Ceilings proposed under LEF 79. Exposure to an NBFC excluding gold loan company: A bank’s exposure to a single NBFC will be restricted to 20 percent of its eligible capital base. However, based on the risk perception, more stringent exposure limits in respect of certain categories of NBFCs may be considered. 80. Exposure to an NBFC predominantly engaged in lending against collateral of gold jewellery: A bank’s exposure to a single NBFC which is predominantly engaged in lending against collateral of gold jewellery (hereafter referred to as ‘gold loans’) i.e. such loans comprising 50 percent or more of its financial assets, shall not exceed 7.5 percent of the bank’s capital funds (Tier I plus Tier II Capital). However, this exposure ceiling may go up by 5 percent, i.e., up to 12.5 percent of a bank’s capital funds if the additional exposure is on account of funds on-lent by such NBFCs to the infrastructure sector. 81. Exposure to connected NBFCs: A bank’s exposure to a group of connected NBFCs or group of connected counterparties having NBFCs in the group will be restricted to 25 percent of its Tier I Capital. I.3 Large exposures rules for global systemically important banks (G-SIBs) and domestic systemically important banks (D-SIBs) 82. The LE limit applied to a G-SIB’s exposure to another G-SIB is set at 15 percent of the eligible capital base. 83. The LE limit of a non G-SIB in India to a G-SIB in India or overseas will be 20 percent of the eligible capital base. 84. For above paragraphs, the limit applies to G-SIBs as identified by the Basel Committee and published annually by the FSB. When a bank becomes a G-SIB, it shall apply the 15 percent exposure limit to another G-SIB within 12 months from the date of becoming G-SIB, which is the same time frame within which a bank that has become a G-SIB would need to satisfy its higher loss absorbency capital requirement. Similarly, when a counterparty bank becomes G-SIB, the bank shall apply limits as indicated in paragraph 82 or 83, as applicable, within 12 months from the date of counterparty bank becoming G-SIB. For the purpose of computing exposure limits under LEF, Indian branches of foreign G-SIBs will not be considered as GSIBs. Accordingly, for Indian branches of foreign G-SIBs, exposure limit on their head office (including other overseas branches / subsidiaries of head office) and other G-SIBs will be 20 percent of eligible capital base and exposure limit on any other bank (i.e. not G-SIB) will be 25 percent of eligible capital base. Similarly, for Indian branches of foreign non-GSIBs, exposure limit on their head office (including other overseas branches / subsidiaries of head office) and other non-GSIBs will be 25 percent of eligible capital base and exposure limit on a G-SIB will be 20 percent of eligible capital base. 85. The RBI has issued the Framework for dealing with Domestic Systemically Important Banks (D-SIBs) on July 22, 2014 and discloses names of the banks classified as D-SIBs on an annual basis. There is no separate exposure limit applicable to D-SIBs and they will continue to be governed by interbank exposure limits under the LEF.
Chapter IV - Enhancing Credit Supply for Large Borrowers through Market Mechanism 8[A. ***** 86. ***** B. ***** 87. ***** 88. *****] Chapter V - Exposure Norms A. Exposure to Industry and certain Sectors A.1 Internal Exposure Limits A.1.1 Fixing of Sectoral Limits 89. In addition to limiting exposures to a single borrower or a group of borrowers, a bank shall consider fixing internal limits for aggregate commitments to specific sectors, e.g. textiles, jute, tea, etc. to ensure diversified sectoral exposure. These sectoral limits shall be fixed based on the bank’s assessment of sectoral performance and associated risk perceptions. The bank shall review and revise these limits periodically, as deemed appropriate. 90. A bank shall have Board approved limits in respect of various sub-segments under consumer credit as may be considered necessary by the Boards as part of prudent risk management. In particular, limits shall be prescribed for all unsecured consumer credit exposures. The limits so fixed shall be strictly adhered to and monitored on an ongoing basis by the Risk Management Committee. 91. All top-up loans extended by a bank against movable assets which are inherently depreciating in nature, such as vehicles, shall be treated as unsecured loans for credit appraisal, prudential limits and exposure purposes. A.1.2 Exposure to NBFC Sector 92. A bank may also consider fixing internal limits for its aggregate exposure to all NBFCs put together. 93. The bank should have an internal sub-limit on its aggregate exposures to all NBFCs, having gold loans to the extent of 50 percent or more of their total financial assets, taken together. This sub-limit should be within the internal limit, where fixed by the bank for its aggregate exposure to all NBFCs put together as mentioned in paragraph 92. A.1.3 Exposure to Real Estate 94. The bank shall be guided by the Reserve Bank of India (Commercial Banks – Credit Facilities) Directions, 2025. A.1.4 Bank’s Exposure to Capital Markets – Rationalisation of Norms A.1.4.1 Components of Capital Market Exposure (CME) 95. A bank’s capital market exposures shall include both its direct exposures and indirect exposures. The aggregate exposure (both fund and non-fund based) of the bank to capital markets in all forms shall include the following: (1) direct investment in equity shares, convertible bonds, convertible debentures and units of equity-oriented mutual funds the corpus of which is not exclusively invested in corporate debt; (2) advances against shares / bonds / debentures or other securities or on clean basis to individuals for investment in shares (including IPOs / ESOPs), convertible bonds, convertible debentures, and units of equity-oriented mutual funds; (3) advances for any other purposes where shares or convertible bonds or convertible debentures or units of equity oriented mutual funds are taken as primary security; (4) advances for any other purposes to the extent secured by the collateral security of shares or convertible bonds or convertible debentures or units of equity oriented mutual funds i.e. where the primary security other than shares / convertible bonds/convertible debentures / units of equity oriented mutual funds does not fully cover the advances; (5) secured and unsecured advances to stockbrokers and guarantees issued on behalf of stockbrokers and market makers; (6) loans sanctioned to corporates against the security of shares / bonds/ debentures or other securities or on clean basis for meeting promoter’s contribution to the equity of new companies in anticipation of raising resources; (7) bridge loans to companies against expected equity flows / issues; (8) underwriting commitments taken up by the bank in respect of primary issue of shares or convertible bonds or convertible debentures or units of equity oriented mutual funds; (9) financing to stockbrokers for margin trading; (10) all exposures to Alternate Investment Funds; and (11) Irrevocable Payment Commitments issued by a custodian bank in favour of stock exchanges. A.1.4.2 Limits on a bank’s Exposure to Capital Markets A.1.4.2.1 Statutory limit on shareholding in companies 96. In terms of Section 19(2) of the Banking Regulation Act, 1949, no banking company shall hold shares in any company, whether as pledgee, mortgagee or absolute owner, of an amount exceeding 30 percent of the paid-up share capital of that company or 30 percent of its own paid-up share capital and reserves, whichever is less, except as provided in sub-section (1) of Section 19 of the Act. Shares held in demat form should also be included for the purpose of determining the exposure limit. This is an aggregate holding limit for each company. A bank shall strictly adhere to these statutory provisions while granting any advance against shares, underwriting any issue of shares, or acquiring any shares on investment account or even in lieu of debt of any company. A.1.4.2.2 Regulatory Limit A.1.4.2.2.1 Solo Basis 97. The aggregate exposure of a bank to the capital markets in all forms (both fund based, and non-fund based) shall not exceed 40 percent of its net worth, as on March 31 of the previous year. Within this overall ceiling, the bank’s direct investment in shares, convertible bonds / debentures, units of equity-oriented mutual funds and all exposures to Alternate Investment Funds (AIFs) shall not exceed 20 percent of its net worth. A.1.4.2.2.2 Consolidated Basis 98. The aggregate exposure of a consolidated bank to capital markets (both fund based and non-fund based) shall not exceed 40 percent of its consolidated net worth as on March 31 of the previous year. Within this overall ceiling, the aggregate direct exposure by way of the consolidated bank’s investment in shares, convertible bonds / debentures, units of equity-oriented mutual funds and all exposures to AIFs should not exceed 20 percent of its consolidated net worth. Explanation: For the purpose of application of prudential norms on a group-wise basis, a ‘consolidated bank' is defined as a group of entities, which include a licensed bank, which may or may not have subsidiaries. 99. The above-mentioned ceilings (paragraphs 97 and 98) are the maximum permissible and a bank’s Board of Directors is free to adopt a lower ceiling for the bank, keeping in view its overall risk profile and corporate strategy. A bank shall adhere the ceilings on an ongoing basis. 100. As indicated in the Reserve Bank of India (Commercial Banks – Resolution of Stressed Assets) Directions, 2025, the acquisition of shares due to conversion of debt to equity during a restructuring process, as permitted in the Master Direction ibid, will be exempted from regulatory ceilings / restrictions on Capital Market Exposures, investment in Para-Banking activities and intra-group exposure. However, these will require reporting to RBI (DoS, CO every month along with the regular DSB Return on Asset Quality) and disclosure by banks in the Notes to Accounts in Annual Financial Statements. Nonetheless, banks shall comply with the provisions of Section 19(2) of the Banking Regulation Act, 1949. A.1.4.3 Items excluded from Capital Market Exposure of a bank 101. The following items should be excluded from the aggregate exposure ceiling of 40 percent of net worth and direct investment exposure ceiling of 20 percent of net worth (wherever applicable): (1) A bank’s investments in own subsidiaries, joint ventures, sponsored RRBs and investments in shares and convertible debentures, convertible bonds issued by institutions forming crucial financial infrastructure such as National Securities Depository Ltd. (NSDL), Central Depository Services (India) Ltd. (CDSL), NSE Clearing Limited (National Clearing), National Stock Exchange (NSE), Clearing Corporation of India Ltd., (CCIL), a credit information company which has obtained Certificate of Registration from RBI and of which the bank is a member, Multi Commodity Exchange of India Ltd. (MCX), National Commodity and Derivatives Exchange Ltd. (NCDEX), Indian Commodity Exchange Limited (ICEX), National Commodities Management Services Ltd. (NCML), National Payments Corporation of India (NPCI) and Bombay Stock Exchange (BSE) and other All India Financial Institutions as given in Annex - III. After listing, the exposures in excess of the original investment (i.e. prior to listing) shall form part of the CME. (2) Tier I and Tier II debt instruments issued by other banks. (3) Investment in Certificate of Deposits (CDs) of other banks. (4) Investment by a bank in Preference Shares. (5) Investment by a bank in non-convertible debentures and non-convertible bonds. (6) Investment by a bank in units of Mutual Funds under schemes where the corpus is invested exclusively in debt instruments. (7) Shares acquired by a bank as a result of conversion of debt / overdue interest into equity under the Reserve Bank of India (Commercial Banks – Resolution of Stressed Assets) Directions, 2025. (8) Term loans sanctioned by a bank to Indian promoters for acquisition of equity in overseas joint ventures / wholly owned subsidiaries under the refinance scheme of EXIM Bank. (9) A bank may exclude its own underwriting commitments, as also the underwriting commitments of its subsidiaries, through the book running process, for the purpose of arriving at the CME of the solo bank as well as the consolidated bank. (10) Promoters shares in the SPV of an infrastructure project pledged to the lending bank for infrastructure project lending. (11) A bank’s exposure to brokers under the currency derivates segment. A.1.4.4 Computation of exposure 102. For computing the exposure to the capital markets, loans / advances sanctioned and guarantees issued for capital market operations shall be reckoned with reference to sanctioned limits or outstanding, whichever is higher. However, in the case of fully drawn term loans, where there is no scope for re-drawal of any portion of the sanctioned limit, a bank shall reckon the outstanding as the exposure. 103. The bank’s direct investment in shares, convertible bonds, convertible debentures and units of equity-oriented mutual funds shall be calculated at its cost price. 104. Issue of Irrevocable Payment Commitments (IPCs): Only a custodian bank, who has a clause in the Agreement with clients giving the bank an inalienable right over the securities to be received as pay out in any settlement, shall be permitted to issue IPCs in favour of Stock Exchange. This requirement applies to all IPCs issued by a custodian bank irrespective of the client on whose behalf the IPC has been issued. However, this clause will not be insisted upon if the transactions are pre-funded i.e., either clear INR funds are available in the customer’s account or, in case of FX deals, the bank’s nostro account has been credited before the issuance of the IPC. 105. The computation of CME for T+2 rolling settlement (T being the Trade day) and T+1 settlement for equities cycle shall be as follows: (1) T+2 settlement cycle (i) The maximum intraday risk to the custodian bank issuing IPCs shall be reckoned as CME at 50 percent, on the assumption of downward price movement of the equities bought by FIIs / Mutual Funds on the two successive days from the trade date (T) i.e., on T+1 and T+2, of 20 percent each with an additional margin of 10 percent for further downward movement. (ii) The potential risk on T+1 shall be reckoned at 50 percent of the settlement amount and this amount shall be reckoned as CME at the end of T+1 if margin payment / early pay in does not come in. (iii) In case there is early pay in on T+1 (i.e., end of day (EOD) as per Indian Time), there will be no CME. Thus, funds received after EOD as per Indian Time, will not be reckoned as early pay-in on T+1. CME shall be computed accordingly. (iv) In case margin is paid in cash on T+1, the CME would be reckoned at 50 percent of settlement price minus the margin paid. In case margin is paid on T+1 by way of permitted securities to FIIs / Mutual Funds, the CME would be reckoned at 50 percent of settlement price minus the margin paid plus haircut prescribed by the Exchange on the securities tendered towards margin payment. (v) The IPC shall be treated as a financial guarantee and a Credit Conversion Factor (CCF) as applicable in terms of the Reserve Bank of India (Commercial Banks – Prudential Norms on Capital Adequacy) Directions, 2025, shall be applied. However, capital shall be maintained only on exposure which is reckoned as CME because the rest of the exposure is deemed to have been covered by cash / securities which are admissible risk mitigants. Thus, capital shall be maintained on the amount taken for CME and the risk weight thereon shall be in terms of the Reserve Bank of India (Commercial Banks – Prudential Norms on Capital Adequacy) Directions, 2025. As the nature of IPC remains the same irrespective of the client for whom / on whose behalf the IPC has been issued, the measures prescribed for IPCs will be applicable to all IPCs issued by a custodian bank. (2) T+1 settlement cycle (i) The maximum intraday risk to the custodian banks issuing IPCs would be reckoned as Capital Market Exposure (CME) at 30 percent of the settlement amount. This is based on the assumption of 20 percent downward price movement of the equities on T+1, with an additional margin of 10 percent for further downward movement of price. (ii) In case margin is paid in cash, the exposure will stand reduced by the amount of margin paid. In case margin is paid by way of permitted securities to Mutual Funds / Foreign Portfolio Investors, the exposure will stand reduced by the amount of margin after adjusting for haircut as prescribed by the Exchange on the permitted securities accepted as margin. (iii) Under T+1 settlement cycle, the exposure shall normally be for intraday. However, in case any exposure remains outstanding at the end of T+1 Indian Standard Time, capital will have to be maintained on the outstanding capital market exposure in terms of the Reserve Bank of India (Commercial Banks – Prudential Norms on Capital Adequacy) Directions, 2025, as amended from time to time. (iv) The underlying exposures of a bank to its counterparties, emanating from the intraday CME, will be subject to large exposure limits prescribed in these Directions. Explanation: If a client opts for margin funding and funds the margin on T+1 but has excess balance in his account at End of Day (EOD), setting off this balance against the IPC issued for the purpose of computation of CME is permitted only if the custodian banks have an inalienable right / right to set-off over this balance. Mere availability of funds in customer's account is not sufficient condition for setting off against liability of the IPC issued. A.1.4.5 Intra-day Exposures 106. The bank shall put in place a Board-approved policy for fixing intra-day exposure limits to the capital markets and establish an appropriate system for ongoing monitoring of such limits. A.1.4.6 Enhancement in limits 107. A bank having sound internal controls and robust risk management systems can approach the RBI for higher limits together with details thereof. A.1.4.7 Exposure to Indian Joint Ventures / Wholly-owned Subsidiaries Abroad and Overseas Step-down Subsidiaries of Indian Corporates 108. A bank is allowed to extend credit / non-credit facilities (viz. letters of credit and guarantees) to Indian Joint Ventures / Wholly-owned Subsidiaries abroad and step-down subsidiaries which are wholly owned by the overseas subsidiaries of Indian Corporates. The bank is also permitted to provide at its discretion, buyer's credit / acceptance finance to overseas parties for facilitating export of goods & services from India. The above exposure will, however, be subject to a limit of 20 percent of the bank’s unimpaired capital funds (Tier I and Tier II capital) and would be subject to the conditions laid down in this regard in the Reserve Bank of India (Commercial Banks – Credit Facilities) Directions, 2025. B. Financing of equities and investments in shares 109. The bank shall be guided by the Reserve Bank of India (Commercial Banks – Credit Facilities) Directions, 2025 in respect of the following aspects relating to financing of equities and investments in shares: (1) advances against shares to individuals; (2) financing of Initial Public Offerings (IPOs); (3) bank finance to assist employees to buy shares of their own companies; (4) advances against shares to Stock Brokers & Market Makers; (5) bank financing to individuals against shares to joint holders or third party beneficiaries; (6) advances against units of mutual funds; (7) bank loans for financing promoters' contributions; and (8) margin trading. B.1 Cross holding of capital among banks / Financial Institutions 110. A bank shall be guided by the Reserve Bank of India (Commercial Banks – Prudential Norms on Capital Adequacy) Directions, 2025. B.2 Prudential Regulation for Banks’ Investments: 111. Investment by a bank in a subsidiary or in a financial services company not being a subsidiary or a non-financial services company shall be subject to the conditions specified in the Reserve Bank of India (Commercial Banks – Undertaking of Financial Services) Directions, 2025. C. 'Safety Net' Schemes for Public Issues of Shares, Debentures, etc. C.1 ‘Safety Net' Schemes 112. A bank or its subsidiary shall not offer ‘Safety Net’ or any such facilities, which would entail commitments to buy the securities from the investors at a pre-determined price during a stipulated period, irrespective of the prevailing market price. C.2 Provision of buy back facilities 113. If a bank or its subsidiary provides a buy back arrangement to small investors subscribing to new issues, such an arrangement shall not provide commitments to buy the securities at pre-determined prices. Prices should be determined from time to time, keeping in view the prevailing stock market prices for the securities. Commitments should also be limited to a moderate proportion of the total issue in terms of the amount and should not exceed 25 percent of the owned funds of the bank / its subsidiary. These commitments shall also be subject to the overall exposure limits which have been or may be prescribed from time to time. Chapter VI - Prudential Limits on Intra-Group Transactions and Exposure 115. Exposure should include credit exposure (funded and non-funded credit limits) and investment exposure (including underwriting and similar commitments) as detailed in paragraph 4(4) of these Directions. However, exposure on account of equity and other regulatory capital instruments should be excluded while computing exposure to group entities. 116. A bank shall adhere to the following intra-group exposure limits: (1) Single Group Entity Exposure (i) five percent of Paid-up Capital and Reserves in case of non-financial companies (e.g., entities undertaking non-financial activities to provide support (IT services, back-office support, etc.) to financial entities of the group) and unregulated financial services companies; and (ii) 10 percent of Paid-up Capital and Reserves in case of regulated financial services companies. (2) Aggregate Group Exposure (i) 10 percent of Paid-up Capital and Reserves in case of all non-financial companies and unregulated financial services companies taken together; and (ii) 20 percent of Paid-up Capital and Reserves in case of the group i.e. all group entities (financial and non-financial) taken together. A. Intra-group Exposures Exempted from the Prudential Limits 117. The following intra-group exposures would be excluded from the stipulated limits: (1) A bank’s exposure to other banks / financial institutions in the group in form of equity and other capital instruments are exempted from the limits stipulated in paragraphs 116(1) and 116(2). However, the instructions issued vide the Reserve Bank of India (Commercial Banks – Undertaking of Financial Services) Directions, 2025 and the Reserve Bank of India (Commercial Banks – Prudential Norms on Capital Adequacy) Directions, 2025, shall continue to apply on such exposure, subject to the prohibitions stipulated at paragraph 118. (2) Inter-bank exposures among banks in the group operating in India. However, prudential limits in respect of outstanding borrowing transactions in call / notice money market for a bank shall continue to be governed by Master Direction - Reserve Bank of India (Call, Notice and Term Money Markets) Directions, 2021. For outstanding lending transactions in the call / notice / term money market, the limits shall be decided by the bank with the approval of its Board within the large exposure limits prescribed for single counterparty / group of connected counterparties under LEF. (3) Letters of Comfort issued by parent bank in favour of overseas group entities to meet regulatory requirements. (4) Acquisition of shares due to conversion of debt to equity during a restructuring process subject to compliance with the provisions of Section 19(2) of the Banking Regulation Act, 1949, as stipulated under Reserve Bank of India (Commercial Banks – Resolution of Stressed Assets) Directions, 2025. B. Prohibited Exposures 118. Wherever a bank has been set-up under a NOFHC structure, (1) The bank cannot take any credit or investments (including investments in the equity / debt capital instruments) exposure on NOFHC, its Promoters / Promoter Group entities or individuals associated with the Promoter Group. (2) The bank cannot invest in the equity / debt capital instruments of any financial entities under the NOFHC. C. Monitoring and Management of Intra-Group Transactions and Exposures (ITEs) 119. A bank shall put in place a Board-approved comprehensive policy on monitoring and management of ITEs. The policy should lay down effective systems and processes to identify, assess and report risk concentrations and material ITEs. While framing such policy, the Board shall take into consideration the risks posed to the bank on a standalone basis as a result of such intra-group activities and ensure that exposure to group entities are appropriately captured in measures of the bank’s exposures to group entities. 120. The policy should be reviewed at least annually. The policy should, at a minimum, include: (1) System of regular review and reporting of material ITEs to the Board for facilitating clear understanding of the ITEs undertaken and the risks, if any, emanating there-from; (2) A requirement that the bank should address risks arising from ITEs as strictly as it would address its risk exposures to a third party / non-group entity; (3) Requirement that terms and conditions and credit standards of intra-group transactions are substantially the same, as those prevailing at the time for comparable transactions with or involving third party / non-group entities; (4) The policy should specify the methodology to be followed for transfer pricing mechanism which could be applied to ensure the compliance of the arm’s length principle; (5) Procedures for resolving any conflict of interest arising from intra-group transactions and exposures; (6) Requirements relating to the transparency of third-party dealings associated with group entities. As a general rule, the bank should not undertake third-party dealings with the purpose of supporting the business of group entities unless they are carried out at arm’s length and in accordance with transfer pricing policy; (7) The bank’s material intra-group transactions (both fund-based and non-fund based) should be examined by its internal auditors and the same should be checked by statutory auditors on a sample basis to ascertain that intra-group transactions undertaken: (i) comply with arm’s length principle, (ii) are not detrimental to the bank’s interests, (iii) are not meant for transferring the low quality or lowly rated assets, (iv) are not a conduit for inappropriate transfer of capital / income to group entities, and (v) if resulting in breach of intra-group exposure norms, are promptly reported to the RBI in terms of paragraph 128 and (8) Mechanism to ensure that ITEs do not lead to violation / circumvention of any regulatory, statutory or taxation laws. 121. Where the terms and conditions applying to a bank’s dealings with group entities are inconsistent with the benchmarks set for the similarly rated third party / non-group entities as required under paragraph 120(3), they shall be put up to the Board by the sanctioning authority with justifications. The same may be made available to the RBI at the time of inspection or whenever required. 122. A bank shall not enter into cross-default clauses whereby a default by a group entity on an obligation (whether financial or otherwise) is deemed to trigger a default of the bank on its obligations. 123. The bank should not buy / sell low quality asset (i.e., asset overdue / out of order or classified as NPA by the bank or by RBI or a restructured asset whose terms have been renegotiated or compromised due to the deteriorating financial condition of the borrower) from / to group entities except when they are done in accordance with the extant instructions of RBI, such as sale of Non-Performing Assets (NPAs) to Asset Reconstruction Companies, etc. Further, a low-quality asset should not be accepted as collateral for a loan or extension of credit to, or guarantee, acceptance, or letter of credit issued on behalf of the group entity. The bank shall also ensure that the transactions in low-quality assets with group entities, whether regulated or unregulated, are not done for the purpose of hiding losses or window dressing of balance sheets. 124. The bank shall ensure that it has adequate systems and controls in place for identifying, monitoring, managing and reviewing exposures arising from ITEs. The RBI may require a bank to put in place additional internal controls and a more robust risk monitoring, managing, reporting and review mechanism on ITEs. D. Arrangements for Providing Support within the Group 125. A bank may provide support to its group entities so long as such support is undertaken in accordance with the prudential requirements set out in above paragraphs in relation to the policies governing bank’s dealings with group entities. Further, the bank should take ample and cautious measures to avoid giving any impression of its direct or indirect support to group entities unless there are formal legal arrangements in place providing for such support. 126. While assessing funding needs (especially under stressed situations), the bank should account for any funding or liquidity commitment provided to group entities (e.g. in the form of explicit guarantees or funding lines to be drawn in times of need) and prepare for any withdrawal of funding against those commitments by group entities. The bank shall be guided by the Reserve Bank of India (Commercial Banks – Asset Liability Management) Directions, 2025 in this regard. The bank shall also analyse how the liquidity positions of group entities may affect its own liquidity, either through direct financial impact or through contagion when those entities are faced with liquidity crunch. Where there is reliance on funding support among group entities, it should take into account legal, regulatory or other limitations that may restrict group entities access to liquidity from it and vice versa in case of need. 127. The bank should establish internal limits on intra-group liquidity support to mitigate the risk of contagion from other group entities when these entities are under liquidity stress. It may put in place group-wide contingency funding plans, liquidity cushions and diversified funding to help group entities when liquidity problems in the group arise in line with the guidelines referred to in paragraph 126.
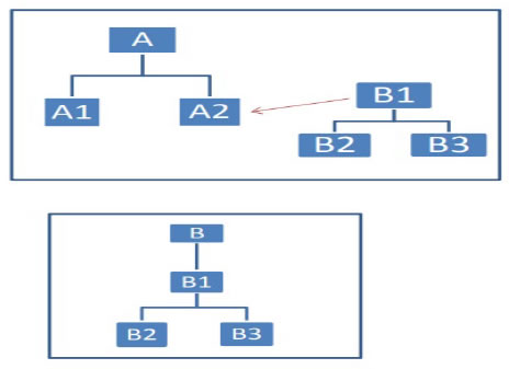
E. Reporting 128. A bank shall submit the following data / information to the RBI (DOS, CO) in the format and at the frequency prescribed by the DoS. (1) The bank shall prepare and submit a list of the group entities. The list shall include all group entities established and operating in India and those overseas entities with which it has material transactions (threshold for ‘material’ transaction would be ₹10 crore for fund-based transactions and ₹25 crore for non-fund based transaction) during last three financial years. Any exclusion and / or inclusion of group entities should be reported at the earliest. (2) The bank shall submit the details of intra-group support arrangements / agreements (e.g. a specific guarantee of the obligations of an entity in the group or a letter of comfort). (3) The bank shall operate within the stipulated limits on an ongoing basis and report its intra-group exposures. (4) If the intra-group exposures, either at the single entity level or at the aggregate level, exceed the prudential limits, the same should be reported at the earliest as also in the prescribed returns along with the reasons for breach of limits. In such situations, the bank cannot undertake any further intra-group exposure (at the entity or aggregate level, as the case may be) until it is brought down within the limit. Further, the bank, on satisfactory grounds, may be allowed an appropriate timeline within which it should comply with the stipulated limits. Failure to comply with the intra-group exposure limit within the given timeline would result in deduction of excess exposure amount from Common Equity Tier 1 (CET1) capital of bank until the limits are restored (If the limits are breached on account of mark-to-market values of derivatives position, the excess exposure would not be deducted from CET1 capital for a period of three months from the date of breach, Further, in case of a foreign bank, proprietary derivative transactions with parent and its overseas branches should also be taken into account while computing exposure). The frequent breaches may also lead to imposition of penalties on the bank by the RBI. Chapter VII – Management of Country Risk Exposure 129. A bank shall refer to the Reserve Bank of India (Commercial Banks – Credit Risk Management) Directions, 2025 for detailed instructions on Country Risk Management. Exposure limits 130. The Board of a bank shall set country exposure limits in relation to the bank’s regulatory capital (Tier I + Tier II) with sub-limits, if considered necessary for products, branches, maturity etc. The basis for setting the limits for the country / category shall be left to the discretion of the banks’ Boards. The country exposure limits set by the Board shall be reviewed periodically, and in any case, at least once a year. 131. Exposure limit for any country shall not exceed its regulatory capital, except in the case of insignificant risk category. In respect of foreign banks, the regulatory capital shall be the capital (Tier I + Tier II) held in their Indian books. Explanation: The country risk ratings for this purpose are covered in the Reserve Bank of India (Commercial Banks – Income Recognition, Asset Classification and Provisioning) Directions, 2025. 132. A bank may also set up regional exposure limits for country groups, at the discretion of its Board. The Board shall decide on the basis for grouping of countries and also lay down the guidelines regarding all aspects of such regional exposure limits. 133. Reserve Bank may, if it becomes necessary, prescribe a prudential aggregate country exposure limit for the higher risk categories. Exposure Values 134. Banks should reckon both funded and non-funded exposures from their domestic as well as foreign branches while identifying, measuring, monitoring and controlling country risks. In the case of foreign banks operating in India, the scope would be confined to their branches in India. An illustrative list of funded and non-funded exposures is furnished below: | Funded Exposures | Non Funded Exposures | • Cash balances • Bank balances • Deposit placements • Investments • Loans and advances • Trade credits/receivables • Overdraft in Vostro Account • Remittances honoured under drawing arrangement • Other monetary assets | • Letters of Credit • Committed lines of credit • Guarantees • Performance bonds, bid bonds, warranties. • Confirmation of LCs issued by foreign banks. • Commitments undertaken against the counter-guarantees of foreign banks. | 135. Banks should take into account indirect country risk where its net funded exposure to a country is one per cent or more of its total assets. The bank is required to reckon such country risk exposures for measuring, monitoring and controlling with that country risk. For example, exposures to a domestic commercial borrower with a large economic dependence on a certain country may be considered as subject to indirect country risk. Indirect exposures may be reckoned at 50% of the exposure for the purpose of these guidelines. 136. Exposures should be computed on a net basis i.e., gross exposure ‘minus’ collaterals, guarantees, insurance etc. Netting may be permitted for cash collaterals, bank guarantees and credit insurance available in/ issued by countries in a lower risk category than the country on which exposure is assumed. Chapter VIII - Prudential Limits for Inter-Bank Liabilities (IBL) 137. The regulatory instructions on prudential limits for inter-bank liabilities are covered in Reserve Bank of India (Commercial Banks – Asset Liability Management) Directions, 2025. Chapter IX - Repeal and other provisions A. Repeal and saving 138. With the issue of these Directions, the existing Directions, instructions, and guidelines relating to Concentration Risk Management as applicable to Commercial Banks stand repealed, as communicated vide circular DOR.RRC.REC.302/33-01-010/2025-26 dated November 28, 2025. The Directions, instructions and guidelines repealed prior to the issuance of these Directions shall continue to remain repealed. 139. Notwithstanding such repeal, any action taken or purported to have been taken, or initiated under the repealed Directions, instructions, or guidelines shall continue to be governed by the provisions thereof. All approvals or acknowledgments granted under these repealed lists shall be deemed as governed by these Directions. Further, the repeal of these directions, instructions, or guidelines shall not in any way prejudicially affect: (1) any right, obligation or liability acquired, accrued, or incurred thereunder; (2) any, penalty, forfeiture, or punishment incurred in respect of any contravention committed thereunder; (3) any investigation, legal proceeding, or remedy in respect of any such right, privilege, obligation, liability, penalty, forfeiture, or punishment as aforesaid; and any such investigation, legal proceedings or remedy may be instituted, continued, or enforced and any such penalty, forfeiture or punishment may be imposed as if those directions, instructions, or guidelines had not been repealed. B. Application of other laws not barred 140. The provisions of these Directions shall be in addition to, and not in derogation of the provisions of any other laws, rules, regulations or directions, for the time being in force. C. Interpretations 141. For the purpose of giving effect to the provisions of these Directions or in order to remove any difficulties in the application or interpretation of the provisions of these Directions, the Reserve Bank may, if it considers necessary, issue necessary clarifications in respect of any matter covered herein and the interpretation of any provision of these Directions given by the Reserve Bank shall be final and binding. (Vaibhav Chaturvedi) Chief General Manager |